近年来,随着科技不断进步,以及互联网与供应链的进一步结合,航运、物流、港口,乃至整个供应链上越来越多的企业都在大踏步进入“无纸化”时代。
“智慧物流”“智慧港口”等以互联网和区块链技术等为依托的“智慧”技术被运用在供应链各个环节,通过科技手段提升货物流转效率,降低货物流转风险已经成为传统供应链行业“脱胎换骨”的重要手段。

以东南沿海某地进口集装箱货物放货流程为例,由于“无纸化”流程推广,相较传统的“有纸化”流程,不仅放货效率得到有效提高,船公司、船代公司、码头,以及收货人和拖车公司在放货、提货操作中存在的法律风险也同步得到较大程度控制,对提升进口集装箱货物放货效率和安全性而言,具有重大的商业意义和法律意义。
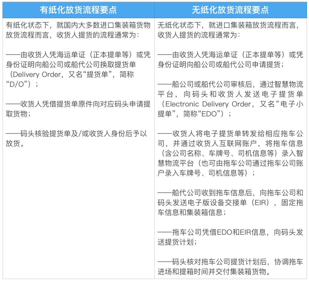
要明确无纸化放货与有纸化放货的差异,首先弄清楚这2种方式的放货流程要点:通过对比可以看出,二者在核实维度与核实方法上存在着巨大差异,而这正是当前有纸化放货最为核心的法律风险点。
有纸化状态下,收货人持有的提货单为“记名”提货单,即提货单上会载明接收该提货单的码头名称,以及收货人名称,码头根据船公司提货单记载内容,核实收货人身份后,向收货人放货。码头需要在交货环节对提货单的表面真实性(包括提货单本身以及各关联单位印章),及/或提货人身份是否与提货单记载相符,核实维度和方法相对单一。无纸化状态下,码头和船代公司将核实收货人及拖车公司身份的工作前置,并通过区块链等技术在智慧物流平台、智慧闸口节点,多维度、多方向地交叉验证各方当事人的身份,提高了验证准确性,降低风险。当前有纸化放货的主要法律风险表现为单据传递风险和提货人识别风险,无纸化放货在一定程度上可以转变有纸化放货的漏洞,相应地降低潜在风险。众所周知,有纸化状态下,以放货环节重要单据“提货单”为例,“纸”的存在,一方面赋予了单据“实物”特点,使其便于被持有和感知,相较于虚拟单据而言,纸质单据让人更有安全感。另一方面,基于原件持有方式和验证方式的单一性,使提货人凭借纸质单据提货和码头凭借纸质单据放货的安全系数下降,影响放货效率,提高放货风险。
通过上表对比可以发现,二者在法律风险程度上存在着如下的差异:有纸化状态下,遗失单据造成的损害结果是重大且显而易见的,不论是收货人还是拖车公司均需要承受保管纸质提货单的压力,提货单遗失后产生的提货成本增加、货物被冒领等法律风险也较大。无纸化状态下,不存在遗失纸质提货单风险,并且,由于提货数据处于多方关联状态,大大降低了提货单作为提货信息主要甚至是唯一承载者的作用,大大降低了提货信息不对称造成的提货法律风险。无论有纸化还是无纸化,提货人识别风险仍主要集中在码头。但码头需承担的法律风险在2种状态下却有着天差之别。在交货环节,无论作为船公司履行辅助人还是货物保管人,码头应当按照船公司指示,根据纸质提货单的记载,向持有提货单的指定提货人放货,尤其是在码头具有操作协议赋予的核对收货人身份之义务时。在此情况下,码头为了避免货物“所交非人”,通常会通过较为严格的识别程序,识别提货人身份。目前,我国尚无明确法律法规对提货单法律性质做明确规定,多数意见认为,提货单与正本提单、仓单等权利凭证均不同,既不像正本提单一样具有物权凭证属性(或者物权凭证和债权凭证双重属性),也不像仓单一样具有债权凭证属性(或者特定意义上的物权凭证属性),仅仅是一份由船公司提供给提货人以及码头的通知,主要目的系用以明确提货人身份并告知码头可以放货,提货单本身并无任何权属凭证意义。在贸易实践中,某些特定货物的流转速度极快,交易各方可能在货物到港后即对货物进行数手交易,且交易各方可能将提货单作为货物流转的直接凭证,由最后一个提货单持有人向码头提货。此时,提货单上记载的收货人已与提货单持有人大相径庭。在此情况下,码头是否应当向非提货单载明之收货人的提货单持有人交付货物,事实上与提货单可否转让问题有密切联系。如若认为提货单可以背书转让,那么码头即有权利也有义务向提货单持有人放货,反之,码头应当且只应当向提货单载明之收货人放货。如前所述,在我国法律未明确规定提货单性质及其是否转让情况下,基于提货单的“通知单”属性,应当认为提货单不可转让,至少不发生物权变动效力。在根据纸质提货单放货的情况下,码头至少必须确信前来办理提货的提货单持有人虽非单证记载的收货人,但却是经过授权或层层转授权后取得该单证的持有人。上述问题无疑会给码头造成较大困扰和压力。有必要注意的是,对于散货码头在放货时是否要根据提货单识别提货人的提货权这个问题,最高人民法院和福建省高级人民法院在原告中铁物总进出口有限公司、被告福州松下码头有限公司、第三人五矿物流(福建)有限责任公司港口作业纠纷案件中给出不同于上述的结论。我们认为,很大的原因可能是产生散货码头和集装箱码头卸货和交货义务的法律基础不同。散货码头通常是作业委托人指定的并受托保管货物,听命与作业委托人是有合同依据的,作业委托人可以不是提货单记载的收货人或其他合法持有提货单的人。而集装箱码头则是和承运人订立装卸作业合同,承担辅助承运人交付货物的义务,其交付货物的流程标准应符合承运人标准。通常情况下,码头只凭提货单原件放货。然而,实践中,提货单与提单不同,并无特殊防伪标志,一般只是船代公司使用常规A4纸打印,防伪性能差。进口及清关环节中,船代公司、海关等多家单位会在提货单上加盖印章,一定程度实现提货单的原件属性。不过,正是由于提货单需要多家单位盖章后才具备提货功能,客观上反而增加了码头识别提货单真伪的难度。除识别提货单真伪外,根据码头与船公司的约定,码头还可能需要履行识别提货人身份以及其是否具备提货权,客观上增加了码头放货法律风险。第一,以账户方式验证收货人和提货人
无纸化状态下,所有拟向码头提货的收货人或拖车公司,均需在码头及/或智慧物流平台进行实名注册,承诺遵守相应管理规定并承担相应后果。在收货人或拖车公司申请注册时,码头即会审核注册申请人身份。核验通过的,分配具有唯一性的账户名给申请人,未来的数据交换工作均由账户持有人通过登陆相应账户操作(密码由账户持有人自行保管)。码头通过账户登陆行为,认定登录人身份,大幅降低逐单识别提货人身份的风险。第二,以EDO二维码和EIR双验证模式锁定提货人
船代公司在向收货人发送EDO时,会载明收货人信息,并且给予收货人一个用于证明提货单唯一性的二维码,提货人向码头申请提货时,必须在数据系统上提供该二维码,码头凭借二维码识别提货人是否有权提货。此外,持有二维码的提货人,必须先在数据系统中将拟提货的拖车信息(拖车公司、拖车号等)录入系统,船代公司在接收到该信息后,才会将载有集装箱信息和拖车信息设备交接单(EIR)信息发送给码头。码头通过EDO二维码和EIR信息进行交叉匹配,以确定是否可以放货以及向何人放货。因而,码头依靠数据共享机制,通过EDO二维码和EIR双验证模式,可以精准确认和锁定提货人,大幅降低识别提货人错误的法律风险。在通过双验证方式识别提货人后,为了进一步降低货物“所交非人”风险,码头利用智慧闸口实现对提货车辆的管控,在闸口处即通过识别拖车车牌方式,核对入场拖车是否属于提货计划内被允许提货的拖车,筛选出准予入场提货的拖车。此后,再通过严格核对拖车车牌号与集装箱号是否相匹配等方式,将集装箱吊装在对应的提货拖车上,尽最大可能降低货物“所交非人”风险。综上所述,在“无纸化”时代,进口集装箱货物放货链条上的各方,在智慧物流平台、智慧闸口等节点,在网络,人工智能,加密、区块链等技术手段的帮助下,通过交叉验证等方式,不仅提高了进口集装箱货物放货作业的效率,而且极大地降低了有纸化放货方式存在的法律风险,对船公司、船代公司、码头、收货人和拖车公司均有积极意义,值得推广。曾辉,世礼律师事务所高级合伙人,海法思享会原创团成员,厦门市律师协会海商海事专业委员会主任,伦敦海事仲裁员协会会员,2018年入选司法部千人涉外律师人才库。擅长海商海事和其他涉外商事领域的诉讼、非诉讼法律事务,与诸多国外律师事务所保持长期的合作,能为客户提供及时、优质的跨境法律服务。
陈遥,世礼律师事务所合伙人,海法思享会原创团成员。陈律师系福建省涉外律师人才库成员、福建省涉外法律事务专业律师、福建省公司法专业律师、第三期福建省优秀青年律师人才库成员、厦门市律协公司法专业委员会委员,擅长海商海事领域的诉讼、非诉讼法律事务,善于运用商事律师的思维和技能为客户提供服务,致力于为客户的商业经营模式保驾护航。
立足于国家“海洋强国”发展战略,率先聚焦海洋执法领域,致力于打造行业领军专业品牌,是福建世礼律师事务所重点开发的新兴业务领域。
专注于海商海事、海上行政法律事务,专注于为涉海行政机关、企业、个人提供一体化、全方位和多层次的涉海法律服务。